Změny v úpravě rodičovské odpovědnosti od 1. 1. 2026
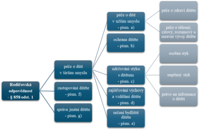
Od 1. 1. 2026 byly zrušeny instituty střídavé a výlučné péče, děti se nyní svěřují do péče obou rodičů, kdy může být stanoven rozsah péče každého z nich. Nově jsou jasně vymezené složky rodičovské odpovědnosti, jak je znázorněno v grafu níže. Nehledě na individuální nastavení rozsahu péče rodičů, oběma náleží obsahově všechny složky rodičovské odpovědnosti.

Obecně je styk součástí rodičovské odpovědnosti. Pokud soud rozhoduje pouze o styku, zároveň musí rozhodnout o zásahu do rodičovské odpovědnosti (zbavení, omezení, pozastavení).
Před rozchodem rodičů má každé dítě možnost žít, být vychováváno oběma rodiči a být s nimi v kontaktu. Toto právo dítěte nemá být zásadně poškozeno, pokud dojde k odloučení rodičů - ideálně mají být oba rodiče dále do výchovy ekvivalentně zapojeni.
Rozložení péče mezi rodiče musí respektovat potřeby dítěte mezi které patří i kvalitně strávený čas s oběma rodiči. Domluva mezi rodiči nebývá snadná, v mezinárodních rodinách může být hledání kompromisu ještě složitější. V případech, kdy jeden z rodičů brání druhému, aby o dítě pečoval, , lze podniknout právní kroky za účelem zajištění umožnění péče o dítě.
I zde je volbou rodičů, zda se pokusí najít řešení mimosoudní cestou, nebo budou žádat soud o úpravu péče.
Povinností obou pečujících rodičů je dítě na kontakt s druhým rodičem připravit a řádně spolupracovat s druhým rodičem (plánování kontaktu, informování o dítěti a jeho potřebách). Povinnost připravit dítě se vztahuje i na nepřímý kontakt (např. videohovor).
Věšina rodičů nepotřebuje sestavovat "rozvrh péče o dítě" a na tom, kdy bude který rodič o dítě pečovat, se domlouvají flexibilně. Pro vyšší klid a jistotu však může být vhodné, aby si rodiče výkon péče naplánovali. S tímto plánem poté mohou seznámit také své dítě, které alespoň bude vědět, kdy se o něj bude starat máma a kdy táta.
Uzavřou-li rodiče dohodu o úpravě péče rodičů a dítěte, zpravidla stačí, aby byla uzavřena mimosoudně. Jsou-li však vztahy mezi rodiči napjaté, je možné soudu podat návrh na úpravu péče. Soud poté rozhodne, v jakém rozsahu budou oba rodiče o dítě pečovat.
Právo na informace o dítěti
Do práva na kontakt s dítětem je zahrnováno také právo na informace o dítěti (jeho zdravotním a psychickém stavu, školních výsledcích, zájmech apod.), které by měl rodič pečující o dítě pravidelně poskytovat druhému rodiči. Pokud se tak neděje, pak je třeba, aby rodiče našli společnou cestu, jak si tyto informace předávat, např. při využití co-parentingových aplikací.
Jak je vhodné péči nastavit?
Ať se rodiče dohodnou jakkoli, rozsah péče by měl každému z rodičů umožnit relevantní podíl na výchově dítěte. Z nerezidentního rodiče se nemá stát „hodný strejda / teta“, který vezme dítě na výlet a poté „vrátí“. Naopak, i nerezidentní rodič má povinnost řádně o dítě dbát a vychovávat jej, usměrňovat a pečovat o jeho zdárný vývoj.
Rodičovská odpovědnost a s ní spojená práva a povinnosti náleží stejně oběma rodičům. Má ji každý rodič, ledaže jí byl soudně zbaven.
Režim péče o dítě se může v průběhu života dítěte měnit. Měl by se odvíjet dle aktuálních vývojových potřeb dítěte, zohledňovat názor dítěte i možnosti rodičů. Proto nelze obecně říci, jaký režim je nejvhodnější. V praxi se setkáváme např. s následujícími úpravami péče: